PUBLICAÇÕES, LIVROS e PERIÓDICOS
ebook - Basics of 3D Printings
By Josef Prusa
This book will help you understand what kinds of 3D printing technologies are currently available and how they work. We will take you through the whole process of 3D printing.
ebook - Guia Maker da Impressão 3D>
Por Cláudio Sampaio | 2017
Livro de Impressão 3D em português, escrito usando a linguagem markup asciidoc (depois de convertido do original em formato libreoffice writer) -- mais especificamente seguido o "sabor" do asciidoc chamado de asciidoctor. Para visualizar a edição "renderizada" deste livro em PDF, você precisa usar o asciidoctor-pdf, que por sua vez exige o pacote asciidoctor. Outros formatos de saída estão sendo suportados aos poucos. O MOBI, EPUB e AZW3 estão sendo gerados pelo calibre a partir do xhtml5 gerado pelo asciidoctor, porque o asciidoctor-epub3 está com bugs em relação a tabelas, imagens inline e equações. O livro é livre (open-source), licença CC-BY-SA.
ebook - 3D Printing in Chemical Sciences: Applications Across Chemistry
By Vipul Gupta; Pavel Nesterenko; Brett Paull
This book provides a timely and extensive review of the reported applications of 3D Printing techniques across all fields of chemical science. Describing, comparing, and contrasting the capabilities of all the current 3D printing technologies, this book provides both background information and reader inspiration, to enable users to fully exploit this developing technology further to advance their research, materials and products. It will be of interest across the chemical sciences in research and industrial laboratories, for chemists and engineers alike, as well as the wider science community.
ebook - The Beginner's Guide to 3D Printing.
By Staff | Stratasys Direct |
This guide explores: (1) a summary of additive manufacturing’s core concepts and benefits; (2) look at the history of 3D printing and its evolution over time; (3) a brief overview of various 3D printing technologies and their unique capabilities; (4) a comparison between 3D printing and conventional manufacturing; and (5) the post-processing and finishing techniques that ensure high-quality prints.
ARTIGOS TÉCNICOS
Article - What Is an STL File? – The STL Format Simply Explained.
By Staff | All3DP | Updated May 10, 2023
What is an STL file? What does STL stand for? All that and more as we explain the origins, structure, and uses of the STL file format for 3D printing.
Hardware
Board - RepRap Arduino Mega Pololu Shield (RAMPS).
By Contributers | RepRap Wiki | 20 November 2018, at 15:19.
RepRap Arduino Mega Pololu Shield, or RAMPS for short. It is designed to fit the entire electronics needed for a RepRap in one small package for low cost. RAMPS interfaces an Arduino Mega with the powerful Arduino MEGA platform and has plenty room for expansion. The modular design includes plug in stepper drivers and extruder control electronics on an Arduino MEGA shield for easy service, part replacement, upgrade-ability and expansion. Additionally, a number of Arduino expansion boards can be added to the system as long as the main RAMPS board is kept to the top of the stack.
Ramps 1.4
Board - Arduino Mega 2560 Rev3.
By Staff | Arduino |
The Arduino Mega 2560 is a microcontroller board based on the ATmega2560. It has 54 digital input/output pins (of which 15 can be used as PWM outputs), 16 analog inputs, 4 UARTs (hardware serial ports), a 16 MHz crystal oscillator, a USB connection, a power jack, an ICSP header, and a reset button. It contains everything needed to support the microcontroller; simply connect it to a computer with a USB cable or power it with a AC-to-DC adapter or battery to get started. The Mega 2560 board is compatible with most shields designed for the Uno and the former boards Duemilanove or Diecimila.

Arduino Mega - RepRap Wiki
Driver - A4988 Stepper Motor Driver Carriers.
By Staff | Pololu | 20 November 2018, at 15:19.
This breakout board for Allegro’s A4988 microstepping bipolar stepper motor driver features adjustable current limiting, over-current and over-temperature protection, and five different microstep resolutions (down to 1/16-step). It operates from 8 V to 35 V and can deliver up to approximately 1 A per phase without a heat sink or forced air flow (it is rated for 2 A per coil with sufficient additional cooling). This board ships with 0.1″ male header pins included but not soldered in.
Setting the Current Limit on Pololu Stepper Motor Driver Carriers
Driver - TMC2209 - POWER DRIVER FOR STEPPER MOTORS.
By Staff | Analog Devices | 20 November 2018, at 15:19.
This breakout board for Allegro’s A4988 microstepping bipolar stepper motor driver features adjustable current limiting, over-current and over-temperature protection, and five different microstep resolutions (down to 1/16-step). It operates from 8 V to 35 V and can deliver up to approximately 1 A per phase without a heat sink or forced air flow (it is rated for 2 A per coil with sufficient additional cooling). This board ships with 0.1″ male header pins included but not soldered in.
Extruder - V6 All-Metal HotEnd.
By Staff | E3D | 20 November 2018, at 15:19.
Description. Key Features. FAQ. Reviews. Documentation (Compliance Documentation; Maximum Temperature Ratings; Thermal Paste Material Safety Data Sheet; Upgrade Requests; Prusa V6 Assembly; Prusa V6 Drawings; Datasheet; Drawings; Assembly Guide (Edition 2); Repetier Guide; Rep Rap Guide).
Board - Sovol 32-bit Silent Mainboard with TMC 2209 Driver
By Staff | Sovol | Last Access Dec 2023
Sovol Self-developed 32-bit Mainboard with TMC 2209, makes the printer work stably and silently. For safety thermal runaway protection is instant & automatic if a thermal error occurs. UART mode is available, more modifications can be done easily for advanced users. (Not recommended for beginners to modify.)
 
Board - Tango 3D Printer Motherboard
By Staff | Bigtreetech | Aug 17, 2018
An Open Source ATMEGA2560 based 3D printer controller board.
 
 
Board - Sanguinololu
By Staff | RepRap | This page was last edited on 24 May 2020, at 11:34
Sanguinololu is a low-cost all-in-one electronics solution for Reprap and other CNC devices. It features an onboard Sanguino clone using the ATmega644P though a 644, 1284 or 1284P is easily dropped in. Its four axes are powered by Pololu pin compatible stepper drivers. The board is designed to be flexible in its power source, working with a 12V/5V ATX power supply or any 7V-35V power source via the on-board voltage regulator.
 
 
 
 
Board - EinsyRambo.
By Contributers | RepRap Wiki / Ultimachine | 2018
This board is based off MiniRambo, the Arduino MEGA design, and the work of RepRap community. It is a 3D Printer controller with TMC2130 stepper drivers and 4 mosfet switched outputs. The license is Creative Commons Attribution-ShareAlike 3.0
EinsyRambo on Github
EinsyRambo Schematics
DESENVOLVEDOR (Maker)
Construção de Impressora 3D Graber i3
Por Bruno Aricó | Hardware Livre USP | 2o Sem.2016
Projeto de construção de uma impressora 3D do modelo Graber i3 de software e hardware livres.
Impressora 3D
Por Lucas Seiki Oshiro | Hardware Livre USP | 19/06/2020
Projeto de construção de uma impressora 3D de filamento com as seguintes características: mesa aquecida; compatível com G-code; software e hardware livres; Bowden; nivelamento automático; display gráfico; interface em português; suporte para cartão SD; e jogos.
How to Make a Big 3D Printer at Home Using Arduino
By Desi Engineer | Hackster.io | 28/02/2019
The making of a large 3D printer (400x400x400 mm)
Vídeos
Montagem de Impressora 3D Graber i3 (RepRap Graber i3 3D Printer Assembly)
Por Jo | Jo Info Tech | 2019
Como montar uma RepRap Graber i3.
RepRap Prusa i3 (3D Printer) Assembly
By Aaron | Engineglue
| 2014
How to build a RepRap Prusa i3.
Construção de Impressora 3D
Por Kimberly | Maker Linux | Último acesso Dez 2023
Maker Linux - Construção de Impressão 3D
Canal Cultura Maker
Por Jasmine Moreira | Cultura Maker | Último acesso Dez 2023
Cultura Maker - Impressão 3D & Tecnologia
Modelagem e impressão 3D - Curso MandacaruBot
Por Matheus André da Paz Silva | MandacaruBot | 2021
Curso básico de modelagem e impressão 3D. São empregados os softwares TinkerCAD (para geração do arquivo .stl) e Ultimaker Cura (para transformar o arquivo .stl em G-Code). Para demonstração, uma impressora 3D Creality CR-10 V2 é empregada. No âmbito do Projeto dirigido pelo Prof.Hélio Marques Rodrigues com a participação dos alunos Gabriel Sebastião e Mateus André da rede pública de ensino do Rio Grande do Norte (RN).
Impressora 3D - Graber i3 - Montagem
Por Alvarez | MandacaruBot | 2022
Vídeo de introdução para montagem de uma impressora 3D Graber i3.
Tutorial - RAMPS 1.4 Tutorials
By EdwardBraiman | Ed's 3d Tech | 2023
Basic tutorials on how to add peripheral devices, use Marlin FW (Firmware), Arduino Studios IDE, Pronterface and Slic3r. This will mostly focus on RAMPS 1.4 and how to add devices.
Review - Is the Sovol SV06 a Prusa MK3 for 1/3 the price?
By Angus Deveson | MakersMuse | Feb 20th, 2023
With an innovative direct drive extruder, mesh bed levelling and removeable PEI print surface, the Sovol SV06 has a LOT in common with a Prusa MK3, but it's no clone!
Review - Sovol SV06 Plus, large, powerful, easy to use
By Joe | 3D Printing Professor | Feb 20th, 2023
Sovol SV06 Plus Review.
Process - Plating on Plastic, Glass and other non conductive surfaces
Staff | SpaPlatingUK | 2023
A collection of videos to show you how to gold or silver plate on plastic, glass and other non-conductive surfaces.
INFOGRÁFICOS
Tipos de Sistemas de Impressoras 3D
Por Achim Kampker et al | 52nd CIRP Conference on Manufacturing Systems | 2019
Additive Manufacturing (AM) machine designs
Ler o artigo completo >>> aqui <<<.
The basics of 3D printing
By Staff | Open Electronics | November 10, 2014
A infographic from the Winnipeg Free Press on 3Dprining uses 3Drag as a printer model.
Acessar o original >>> aqui <<<.
FILAMENTOS E INSUMOS
Materiais de Filamentos
By Staff | 3DXTECH Additive Manufacturing | 2019
Filament Materials Pyramid
Acessar o original >>> aqui <<<.
Filament Properties Table
By Staff | Simplify3D | Last Access on Dec, 2023
This table summarizes a wide variety of properties and characteristics for each material. We have also included a built-in comparison tool so that you can easily compare a selection of materials against one another. Just select the materials that you want to compare by toggling the checkbox in the first row, and then choose “Compare Selected”. To exit the comparison and return to the complete table, choose “Show All”.
Acessar a tabela de propriedades >>> aqui <<<.
EXTRUSORAS
Titan Extruder Assembly Animation
By Staff | Marvle3D | 2018
This animation introduces how to assemble parts into a complete and functional Titan extruder.
Titan: High Performance Extruder from E3D
By Staff | E3D | 8 de abr. de 2016
This video presents how the extruder works.
Titan Extruder Documentation
By Staff | E3D | Last Acess Jan 2024
Titan extruder documents: Titan Mounting CAD: (1) What is the difference between a Direct drive setup and a Bowden setup?; (2) Titan Extruder Stops extruding and grinds filament; (3) Titan Series Extruder Steps Per mm; (4) Titan Troubleshooting Guide.; (5) Titan Upgrade Requests;(6) Titan Drawings; (7) Titan 2.85mm Direct Assembly (Edition 1); (8) Titan 2.85mm Bowden Assembly (Edition 1); (9) Titan 1.75mm Bowden Assembly (Edition 1); (10) Titan 1.75mm Direct Assembly (Edition 1); (11) Titan Rep Rap Guide (Edition 1); (12) Titan Repetier Guide (Edition 1); (13) Titan Marlin Guide (Edition 1); (14) Can I use the Slimline Motor with a Titan extruder?
1.75mm Bowden Titan Assembly
By Gabe S. | E3D | 2020
Learn how to assemble your Titan for 1.75mm filament in a bowden configuration and direct configuration.
Bowden Assembly
Direct Assembly
Manual de Instalação da Extrusora Titan
By Staff | manuals.plus | 2019
Titan extruder installations steps
Clique sobre a imagem para ampliar em pdf
Acessar o original >>> aqui <<<.
Article - The E3D V6 HotEnd Design and Details.
By Staff | E3D | MAY 15, 2014
This article/release presents the design criteria and improvements of E3D V6 HotEnd.
Video: E3D v6 - A next-generation all metal HotEnd
Video: Honest review - E3D's new v6 hotend (Tom's reviews)
Modelagem 3D ( 3D Modeling )
Software - Tinkercard
By Autodesk
O Tinkercad é um aplicativo Web gratuito para projetos 3D, eletrônica e codificação. É gratuito, embora seja necessário registo. Estão disponíveis muitos tutoriais, guias e dicas online. O TinkerCad é construído em torno da ideia de uma biblioteca básica com várias formas, que podem ser arrastadas para a janela principal e posteriormente modificadas. O aplicativo não possui funções avançadas, no entanto, pode importar e editar um arquivo STL existente.
Blog - Tutorial Tinkercard
Por Gabriel Felizardo | Blog Eletrogate | 12 de maio de 2022
O Tinkercad é um aplicativo web gratuito de fácil acesso para criação de designs 3D, simulação de circuitos elétricos, codificação e muito mais. Passo a passo para criar a sua conta e dar os primeiros passos na plataforma.
Software - Blender
Por Contribuidores
Blender é um conjunto de criação 3D gratuito e de código aberto. Ele suporta todo o pipeline 3D – modelagem, rigging, animação, simulação, renderização, composição e rastreamento de movimento, até mesmo edição de vídeo e criação de jogos. Usuários avançados empregam a API do Blender para scripts Python para personalizar o aplicativo e escrever ferramentas especializadas; muitas vezes estes são incluídos em versões futuras do Blender. O Blender é adequado para indivíduos e pequenos estúdios que se beneficiam de seu pipeline unificado e processo de desenvolvimento responsivo. É desenvolvido sob licença de código aberto e está disponível para Windows, Mac e Linux. O Blender é licenciado como GNU GPL, de propriedade de seus colaboradores. Por essa razão, o Blender é um software gratuito e de código aberto, para sempre.
Tutorials - Academia Tecnológica do Blender
Por Prof.Lourival J.P.Moreira (ORG.) | Blender Academy Tec Br | 2022
A Academia Tecnológica do Blender (Blender Academy) é um portal educacional dedicado à criação de conteúdo 3D com o software de código aberto Blender.
Software - OpenSCAD
Por Contribuidores
OpenSCAD é um software para criação de modelos CAD 3D sólidos. É um programa gratuito e está disponível para Linux/UNIX, Windows e Mac OS X. Ao contrário da maioria dos softwares gratuitos para criação de modelos 3D (como o Blender), ele não se concentra nos aspectos artísticos da modelagem 3D, mas sim nos aspectos CAD. Portanto, pode ser o aplicativo quando se planeja criar modelos 3D de peças de máquinas, mas com certeza não é apropriado quando se está mais interessado, por exemplo, em criar filmes animados por computador. OpenSCAD é um Software Livre lançado sob a Licença Pública Geral versão 2.
Software - Sketchup-free
Por Contribuidores
SketchUp-free is a free, web-based 3D modeling tool that allows users to import SKP, JPG and PNG file types and export as SKP, PNG and STL. "SketchUp Free is a simple free 3D modeling software on the web — no strings attached. Bring your 3D design online, and have your SketchUp projects with you wherever you go. You don’t need thousands of bells and whistles to draw in 3D... All you need is your idea, and room to draw".
App online
Software - FreeCAD
Por Contribuidores
FreeCAD is a general purpose open source parametric 3D CAD modeler licensed under the LGPL License. FreeCAD is aimed directly at mechanical engineering and product design but, being very generic, also fits in a wider range of uses around engineering, such as architecture, finite element analysis, 3D printing, and other tasks. FreeCAD features tools similar to CATIA, SolidWorks, Solid Edge or Revit, and therefore also falls into the category of CAD, PLM, CAx, CAE and BIM. It is a feature based parametric modeler with a modular software architecture making it possible to provide additional functionality without modifying the core system. FreeCAD is also multi-platform, and currently runs on Linux/Unix, Windows, and macOS systems with the same look and functionality on all platforms.
Documentação
Github
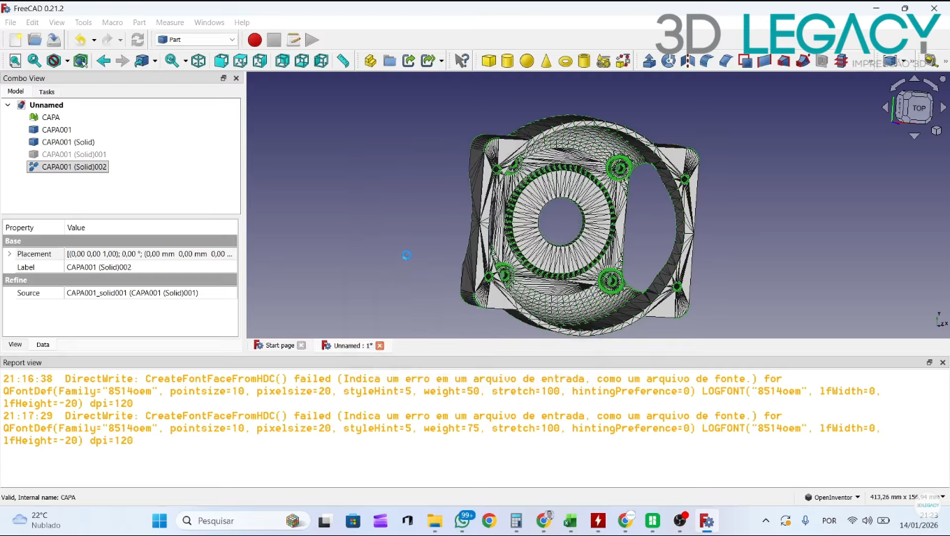
Exemplo - Uso do FreeCAD para transformar STL em arquivo editável
Por Emanuel Silveira | 3D Legacy | 15 de jan. de 2026
O vídeo demonstra o uso do FreeCAD para converter STL em Arquivo Editável.
Modelagem 3D por IA ( AI 3D Modeling )
AI Platform - Meshy.ai
By Staff | mesh.ai | Last access 2025
O Meshy.ai é um popular e intuitivo gerador de modelos 3D gratuito. Transforma texto e imagens em modelos 3D em segundos com a ferramenta de texto e imagem para modelo 3D sem necessidade de experiência anterior.
;
AI Platform - Rodin
By Staff | hyper3d.ai | Last access 2025
Rodin from Hyper3d.ai is an AI-powered tool that generates high-quality, production-ready 3D models and textures from text prompts or 2D images. Developed by Deemos Tech, the platform creates assets with standard topology, making them suitable for applications like game development and virtual reality. It aims to democratize 3D content creation by streamlining the workflow and significantly reducing the time and manual effort required to produce 3D assets. Users can create 3D models by providing text descriptions or uploading images. Rodin generates 3D models with quadrilateral meshes and PBR materials, which are optimized for professional pipelines. The generated assets are designed to be seamlessly integrated with popular 3D software and game engines like Unity, Unreal Engine, Blender, and more. Rodin utilizes a large language model with over 4 billion parameters and integrates tools like 3D ControlNet and LoRA style modules to enhance control and user creativity. The platform significantly accelerates the creation of 3D assets, transforming manual work that previously took hours into a process that can take minutes.
;
AI Platform - Hunyuan 3D Generation Open-Source Model
By Staff | Tecent | Last access 2025
Hunyuan 3D is an AI-powered 3D model generation platform developed by Tencent AI Lab. It allows users to create detailed, textured, and rigged 3D models from: text descriptions; single or multiple images or sketches. And it does all this in just a few minutes—fully online, without any installation required.
;
AI Platform - Trellis
By Staff | Microsoft | Last access 2025
Trellis is a large 3D asset generation model. It takes in text or image prompts and generates high-quality 3D assets in various formats, such as Radiance Fields, 3D Gaussians, and meshes. The cornerstone of TRELLIS is a unified Structured LATent (SLAT) representation that allows decoding to different output formats and Rectified Flow Transformers tailored for SLAT as the powerful backbones. We provide large-scale pre-trained models with up to 2 billion parameters on a large 3D asset dataset of 500K diverse objects. TRELLIS significantly surpasses existing methods, including recent ones at similar scales, and showcases flexible output format selection and local 3D editing capabilities which were not offered by previous models. It produces diverse 3D assets at high quality with intricate shape and texture details. It takes text or image prompts and can generate various final 3D representations including but not limited to Radiance Fields, 3D Gaussians, and meshes, accommodating diverse downstream requirements. It allows for easy editings of generated 3D assets, such as generating variants of the same object or local editing of the 3D asset.
; >>>> Trellis Project <<<<
AI Platform - Google AI Studio
By Staff | Google | Last access 2025
O Google AI Studio é um ambiente de desenvolvimento web que permite criar, testar e personalizar experiências com modelos de inteligência artificial generativa do Google, como o Gemini, através de uma interface de "prompt", sem custo inicial e com foco na prototipagem e experimentação. Ele oferece ferramentas para ajustar os modelos, testar diferentes comandos, gerar código para integrar em aplicações e facilita a transição para soluções corporativas mais complexas através da plataforma Vertex AI.
; >>>> Google AI for Developers <<<<
; >>>>Guia de início rápido do Google AI Studio <<<<
; >>>> Gemini Example <<<<
3D Scanners, Fotogrametria/NeRF/Lidar e Programas de Reconstrução
Software - Meshroom
By Staff | Alicevision.org | Last access Feb 2024
O Meshroom is a free, open-source 3D Reconstruction Software based on the AliceVision framework..
Tutorial do Canal R3dsign
Tutorial do Canal Michael Harmon
Software - MeshLab
By Staff | Alicevision.org | Last access Feb 2024
The MeshLab is an open source system for processing and editing 3D triangular meshes. It provides a set of tools for editing, cleaning, healing, inspecting, rendering, texturing and converting meshes. It offers features for processing raw data produced by 3D digitization tools/devices and for preparing models for 3D printing.
App - KIRI Engine
By Staff | Kiriengine.app | Last access Feb 2024
The KIRI Engine is an Android, iOS, and web app that lets creators use photogrammetry for professional-grade scans of 3D objects. It has support for neural radiance fields - NeRFs .
(Technologies: photogrametry and NeRF. Supports: Android, iOS, and web app).
App - Poly Cam
By Staff | Poly.cam | Last access Feb 2024
The PolyCam is an Android, and iOS app that allows four different ways to create a scan: photo, Lidar, Room and 360.
(Technologies: photogrametry and Lidar. Supports: Android, iOS, and web app).
App - Reality Scan
By Staff | UnrealEngine | Last access Feb 2024
The RealityScan is a free-to-download mobile app that enables you to create high-fidelity 3D models using just your phone or tablet.
(Technology: photogrametry. Supports: Android and iOS).
App - Luma AI
By Staff | LumaLabs AI (Luma AI Inc.) | Last access Feb 2024
The Luma AI allows to create lifelike 3D with AI. Easily capture products, objects, landscapes, moments and scenes anywhere.
(Technology: neural radiance fields - NeRFs. Supports: Android, iOS, and web app).
App - Scaniverse
By Staff | LumaLabs AI (Luma AI Inc.) | Last access Feb 2024
The Scaniverse lets you capture, edit, and share 3D content directly from the phone. Using LiDAR and computer vision, it builds 3D models with high fidelity and stunning detail.
(Technology: Lidar and Computer Vision. Supports: iOS).
App - Magiscan
By Staff | 3D MagiScan | Last access Feb 2024
Aplicativo de scanner 3D desenvolvido com IA.
(Technologies: .... Supports: Android and iOS).
App - 3DPresso
By Staff | 3D MagiScan | Last access Feb 2024
3Dpresso is a web-based platform that allows creators to extract 3D models by capturing a 1-2 minute video of an object and uploading it to the platform. The AI technology then extracts a 3D model of the object which can be viewed on the “My Models” page and downloaded in *.glb format. The platform also features an AI Texture function that applies multiple textures to a single model to create unique variations.
(Technologies: .... Supports: Web).
App - 3DF Zephyr Free
By Staff | 3D Flow | Last access Feb 2024
3DF Zephyr the free photogrammetry software for personal use
(Technology: photogrammetry. Supports: Web).
Projetos de Impressora 3D ( 3D Printer Designs )
Projeto - Graber i3
Por Shane Graber | Aug 4, 2013
O projeto Graber i3 foi especialmente desenvolvido para a construção de uma impressora 3D usando um cortador a laser ou com máquina de corte CNC. Foi baseado no projeto original da impressora Prusa i3 e substitui todas as peças impressas em 3D por peças totalmente de madeira.
Repositório do Projeto Graber i3 no github
 
Projeto - Prusa i3
Por Josef Prusa | May, 2012
A Prusa i3 é uma impressora 3D RepRap de código aberto de estilo cartesiano projetada por Josef Prusa. O design da Prusa i3 é a terceira iteração de um design básico de Josef Prusa e, como tal, foi precedido pelo Prusa i2.
Repositório do Projeto Prusa i3 no github
 
Project - HevORT
By Community | Last acess Dec, 2023
The HevORT is a DIY 3D printer that is meant to push the boundaries of FDM printing in terms of speed, repeatability & maintainability.
Repositório do Projeto HevORT no github
 
Project - Voron
By Community | Last acess Dec, 2023
The original goal of the VORON project, back in 2015, was to create a no-compromise 3D printer that was fun to assemble and a joy to use. It had to be quiet, clean, pretty, and continue to operate 24 hours a day without requiring constant fiddling. In short a true home micro-manufacturing machine without a hefty price tag. It took over a year in development, with every part being redesigned, stress tested and optimized. Shortly after the release a vibrant community formed around the project and continues to grow today. This community is part of what makes VORON such a special experience..
Repositório do Projeto Voron no github
 
Project - Sovol SV06 Plus
By Sovol 3D | Last acess Jan, 2024
The Sovol SV06 Plus 3d printer is the larger version of Sovol SV06 but with some new upgrades. Its large 300x300x340mm build volume meets all your 3D printing needs, also it comes with some new upgrade. It comes with a new sovol self-developed high flow all metal hotend, the bigger melt zone and traffic make it capable to print at 150mm/s as standard printing speed. Added touch screen, it looks more fashion and technical. Besides, it has the 450 watt PSU, filament sensor, spinnable spool holder. Welcome to check more on sovol3d.com..
Repositório do Projeto Sovol SV06 Plus no github
 
Sovol SV06 Plus Manual
 
Software - Add Sovol SV06-Plus to the Latest Cura Software
By Ryan Jones | medium.com | Jun 2, 2023 · 6 min read
Sovol provides a version of the Cura software but is five versions back and only for Windows users. This post is a tutorial that shows how to add the SV06-Plus profile to the latest Ultimaker Cura slicing software..
Programas de Impressão 3D / Fatiadores (3D Printing Softwares / Slicers)
Software - Slic3r
Por Alessandro Ranellucci e Joseph Lenox | Aug 4, 2013
O Slic3r é uma ferramenta que converte um modelo 3D em instruções de impressão uma impressora 3D. Ele recorta o modelo em fatias horizontais (camadas), gera caminhos de ferramenta para preenchê-los e calcula a quantidade de material a ser extrudado. Dentre as principais funcionalidades, destacam-se: geração de G-Code para impressoras FFF/FDM; conversão entre formatos STL, OBJ, AMF e POV; reparo automático de malhas não múltiplas (e capacidade de reexportá-las); exportação SVG de fatias; controlador host USB/serial integrado, suportando múltiplas impressoras simultâneas, cada uma com uma fila de spool; integração OctoPrint (enviar para impressora); projetor integrado e host para impressoras DLP; ferramenta para corte de malhas em múltiplas peças sólidas com visualização visual (também em lote usando grade); e ferramenta para extrusão de malhas TIN 2,5D.
Software - Printrun
Por Kliment Yanev e Guillaume "iXce" Seguin | Apr 6, 2014
Printrun é um software gratuito e de código aberto, licenciado sob a GNU General Public License, versão 3. Printrun foi criado por Kliment Yanev e agora é co-mantido por ele e Guillaume "iXce" Seguin.
Software - Pronterface
Por Kliment Yanev e Guillaume "iXce" Seguin | Apr 6, 2014
Pronterface Executável.
Pronterface on Github
 
Using Pronterface
 
Software - Repetier Host
By Marcus Littwin and Roland Littwin | Hot-World GmbH & Co. KG | Last acess Dec, 2023
Repetier is a project of Hot-World GmbH & Co, Germany. Repetier-host is a software allows onject placement, slicing, preview and printing: import one or more 3D models and place, scale, rotate or duplicate them on your virtual bed; slice your plate with different slicers and optimal settings for perfect results; check the result completely, in regions or layer for layer; and print directly from the host via USB or TCP/IP connection, via SD card or via Repetier-Server.
 
Software - UltiMaker Cura
By Staff | Last acess Dec, 2023
UltiMaker Cura is free, easy-to-use 3D printing software trusted by millions of users. Fine-tune your 3D model with 400+ settings for the best slicing and printing results.
Software - Prusa Slicer
By Staff | Last acess Dec, 2023
PrusaSlicer (formerly known as Slic3r Prusa Edition or Slic3r PE) is our own in-house developed slicer software based on the open-source project Slic3r. PrusaSlicer is an open-source, feature-rich, frequently updated tool that contains everything you need to export the perfect print files for (not only) your Original Prusa 3D printer. PrusaSlicer is available for Windows, Mac and Linux.
Software - 3D-Slicer
By 3D Slicer community | Last acess Dec 2023
3D-Slicer is a desktop software to solve advanced image computing challenges with a focus on clinical and biomedical applications. 3D Slicer is a free open source software distributed under a BSD style license. 3D Slicer runs on any Windows, Mac, or Linux computer.
SlicerFab: a 3D Slicer Extension for fabrication of physical objects
This extension for 3D Slicer creates a full-color image stack suitable for bitmap-based multimaterial 3D printing. In contrast to traditional 3D printing methods, this new technique does not require image segmentation (which is a difficult and labor-intensive processing step) and produces highly detailed physical models.
 
3D-Slicer Documentarion
Getting Started. Installing 3D Slicer. Using Slicer. Tutorials. User manual. Glossary.
Software - Plater: 3D-printer plate generator
By Grégoire Passault | HACKADAY.IO | Last acess Jan, 2024
Plater is a software that places some STL parts on your buildplate automatically. It handle nesting of the parts, doing the puzzle for you! When you release a 3D design, or browse some, you sometime have "plated" versions involving all the parts on the same STL. This allow to print complex things in a row, without human intervention. You can just sleep or go away and get back your design later. However, creating the plate can be quite boring, and it's hard to make plates that will be compatible with all printer dimensions. Plater is a software that can generate the plate for you, it can import STL files, with quantity and orientation, and it will try to create puzzle the parts to create at least plates as possible, given some parameters sucha as plate dimensions, parts spacing etc..
Plater on Github
Plater is a 3D printer plates placer and optimizer. It takes a few STL files and some parameters such as the plate dimension, part orientation and spacing, and it tries to generates 3D model to print your parts with at least as possible plates.
 
Linguagens de Programação
Linguagem - G-Code (ISO 1056 / NIST RS-274)
By MIT Servomechanisms Laboratory | 1958
O Código G ou G-code é uma linguagem de máquina universal utilizada em equipamentos CNC e impressoras 3D, constituída por mais de 500 comandos, que permite a criação de programas ou “roteiros” de fabricação de produtos. Para isso, são usadas letras e números, que indicam as tarefas e as posições das ferramentas da máquina durante o processo de produção. Sua finalidade é comandar os movimentos dos motores das máquinas nas dimensões x, y e z, a velocidade e o caminho a percorrer. A interpretação do código é feita por firmwares, como o GRBL, o Repetier e o Marlin.
Linguagem - G-Code (RepRap)
By RepRap Community | Last Access Dec, 2023
This page tries to describe the flavour of G-codes that the RepRap firmwares use and how they work. The main target is additive fabrication using FFF processes. Codes for print head movements follow the NIST RS274NGC G-code standard, so RepRap firmwares are quite usable for CNC milling and similar applications as well. See also on Wikipedia's G-code article.
Formatos de Arquivos
Formato - STL (STereoLithography)
By MIT Servomechanisms Laboratory | 1958
STL é um formato de arquivo nativo do software CAD de estereolitografia criado pela 3D Systems.Chuck Hull, o inventor da estereolitografia e fundador da empresa 3D Systems, relata que a extensão do arquivo é uma abreviatura de eSTereoLitografia. Os arquivos STL descrevem apenas a geometria da superfície de um objeto tridimensional, sem qualquer representação de cor, textura ou outros atributos comuns do modelo CAD (Computer Aid Design). O formato STL admite representações ASCII e binárias, sendo que os arquivos binários são mais comuns, pois são mais compactos. O formato descreve uma superfície bruta dividida em triângulos usando um sistema de coordenadas cartesianas tridimensionais.
Wikipedia
Historical Paper
The StL Format
Standard Data Format for Fabbers
StereoLithography Interface Specification
by Marshall Burns, Ph.D. | Automated Fabrication/3D Systems, Inc./Ennex Corporation | October 1989
Formato - OBJ
By Wavefront Technologies |
OBJ (or .OBJ) is a geometry definition file format first developed by Wavefront Technologies for its Advanced Visualizer animation package. The file format is open and has been adopted by other 3D graphics application vendors. The OBJ file format was originally used in graphics design as a neutral interchange file format. With the development of multicolour and multi-material printing, the file format was later adopted by the 3D printing industry. In terms of popularity, OBJ is second only to STL. However, unlike STL which only stores geometry data, OBJ can store geometry, colour, texture, and material data.
Wikipedia
Formato - AMF (Additive Manufacturing File)
By ASTM (American Society for Testing Materials) | 2013
AMF (Additive Manufacturing File) (or .AMF) is an open standard for describing objects for additive manufacturing processes such as 3D printing. The official ISO/ASTM 52915:2016 standard is an XML-based format designed to allow any computer-aided design software to describe the shape and composition of any 3D object to be fabricated on any 3D printer via a computer-aided manufacturing software. Unlike its predecessor STL format, AMF has native support for color, materials, lattices, and constellations. Like STL, AMF stores geometry data using triangular tessellation. However, the triangles in AMF can curve, resulting in accurate data representation. This also results in much smaller file sizes as a smaller amount of triangles are required to accurately represent curved surfaces. Also, AMF files can store colour, texture, material, duplicate, orientation, and lattice data, as well as metadata. This makes them far more technically superior than their STL counterparts.
Wikipedia
Formato - 3MF (3D Manufacturing Format)
By 3MF Consortium |
3MF (3D Manufacturing Format) (or .3MF) is an open source file format standard developed and published by the 3MF Consortium. 3MF is an XML-based data format designed specifically for additive manufacturing. It includes information about materials, colors, and other information that cannot be represented in the STL format. 3MF is part of the Linux open standards project and is not intended to compete in the traditional CAD space which are represented by neutral formats. It is very similar to but much more widely accepted than AMF. 3MF has all the technical properties of AMF. It used curved triangular tessellations to encode geometry. It can also store colour, texture, material, and orientation data, and is highly accurate. Data is stored in the human-readable XML format (as opposed to binary) for ease of development and modification. 3MF files are mostly error-free and are considered as ready-to-print, something that is very much appreciated in 3D printing.
Wikipedia
Formato - ZTL
By filext.com |
ZTL (or .ZTL) is a format of files mostly belong to ZBrush by Pixologic, Inc. ZBrush is a 2D and 3D image creation and processing tool, powered by a real-time rendering engine. The ZTL file is used for saving tool configurations (geometry, color, texture and materials saved).
ZbrushCentral.com
Firmware
Firmware - Marlin Firmware
By Erik van der Zalm et. al.
Marlin Firmware is an open source firmware for 3D printers, Plotters, Foam-cutters, Laser-cutters, and CNC routers. First created in 2011 for RepRap and Ultimaker by Erik van der Zalm et. al., today Marlin drives most of the world's 3D printers. Reliable and precise, Marlin delivers outstanding print quality while keeping you in full control of the process. As an Open Source project hosted on Github, Marlin is owned and maintained by the maker community. Learn how you can contribute!
Marlin Open Source Firmware on Github
What is Marlin?
Firmware - V6 Marlin Guide
By Staff | E3D | 2022
If you are upgrading an existing 3D printer to use a V6 HotEnd, you should try to get a copy of your current firmware from your printer's manufacturer. If you're building a new printer, or simply want to upgrade to the latest version of Marlin, download it at http://marlinfw.org/meta/download/ . If you download a fresh version of Marlin you'll have to configure more settings than the ones mentioned in this guide so that it will work well with your printer.
Firmware - RepRapFirmware
By Adrian Bowyer et. al.
RepRapFirmware is a comprehensive motion control firmware based on Marlin intended primarily for controlling 3D printers, but with applications in laser engraving/cutting and CNC too. Unlike most other 3D printer firmwares, it is targeted only at modern 32-bit processors, not outdated 8-bit processors with limited CPU power. So it is designed to make good use of the power of modern inexpensive ARM processors to implement advanced features. Object-oriented C++ firmware for 32-bit controllers. License: GNU GPL v3.
RepRapFirmware on Github
Firmware - Klipper
By Kevin O'Connor and Eric Callahan
Klipper is a 3d-Printer firmware. It combines the power of a general purpose computer with one or more micro-controllers. See the features document for more information on why you should use Klipper. License: GNU GPL v3.
Klipper on Github
Firmware - Repetier Firmware
By Staff | Hot-World GmbH & Co. KG
Repetier-Firmware is a high end firmware that works with nearly all Arduino powered printer boards. The firmware works with all Arduino based RepRap boards with at least 64kB flash memory.
Repetier Firmware on Github
Firmware - Sprinter Firmware
By Kliment, caru and midopple
Sprinter is a firmware for RAMPS and other reprap single-processor electronics setups. It supports printing from SD card, active heatbed control, and ATmega internal pullups. This work is licensed under the GNU GPL v3 or (at the user's discretion) any later version. It is based on Tonokips's firmware, which was licensed under GPL v2 or later.
Sprint Open Source Firmware on Github
Firmware - RepRap List of Firmware
By RepRap
This RepRap page is the authoritative list of active firmwares.
Blogs
Blog - 3Dfila
Por Henrique S V | Último acesso Dez 2023
A seção "3dfila ensina" da home page da empresa 3d fila apresenta diversos artigos sobre impressoras 3d e filamentos.
Blog - 3DLab
Por Henrique S V | Último acesso Dez 2023
O blog da empresa 3DLab apresenta diversos artigos sobre impressoras 3d e filamentos.
Blog - Modern Makes
Staff| Último acesso Dez 2023
O blog Modern Makes apresenta diversos artigos sobre impressoras 3d e filamentos.
Blog - ReprAppr Blog
Staff| Último acesso Dez 2023
O blog ReprAppr aborda as impressoras 3D Caseiras de Valter F.C.: Prusa i3; Graber i3; Delta Kossel mini. Também demonstra os problemas e evoluções das mesmas. Algumas impressões também são mostradas. Contém postagens sobre uma filamentadora montada e um scanner 3d, o Fabscan.
Blog - Graber i3 Blog
Staff| Último acesso Dez 2023
O blog Graber i3 de Valter F.C. aborda a impressora 3D Caseira: Graber i3 e demonstra os problemas e evoluções das mesmas. Algumas impressões também são mostradas.
Manutenção (3D Printer Maintenance/Troubleshoting)
Maintenance - SV06 Help Center
By Claudia Sean | Sovol | Feb 6, 2023
The bed leveling problem. The under-extrusion problem. Thermal Runaway and Heating Failure.
Manutenção - Tubo PTFE sujo e carbonizado
Por Emanuel Silveira | 3D Legacy | 2023
Neste vídeo da 3D Legacy é apresentada mais uma das inúmeras situações que podem fazer uma impressora 3D entupir. Se a impressora não tiver uma garganta (HEATBREAK) do tipo ALLMETAL, então o tubo PTFE entra na garganta e desce até tocar no BICO do HOTEND; esse modelo não é ruim, pelo contrário, para imprimir PLA este tipo de garganta ajuda não redução de atrito, o problema é que com o tempo ou se são impressos outros tipos de materiais que exigem temperaturas mais altas, o tubo PTFE não vai aguentar, ocasionando sujeira interna ("açúcar queimado" de PLA, parece uma meleca grudenta) e o pior que é a carbonização do tubo PTFE, causando escurecimento na sua extremidade e redução do diâmetro, fazendo o Filamento passar com muita resistência, causando entupimento. Lembrando que não é o bico que entope, mas sim o tubo PTFE dentro da garganta. Assista o vídeo ate o final onde é mostrada uma maneira simples de identificar se o tubo PTFE esta ficando carbonizado.
Manutenção - Entupimento em Garganta All Metal
Por Emanuel Silveira | Projetos 3D Brasil | 2022
Tipos de garganta (All Metal, Núcleo de PTFE e Bore)
Maintenance - How to disassembly and assembly extrude
By Staff | Sovol3D Support | 2023
SV06 Extruder Disassembly and Assembly Process.
Manutenção - Manutenção Preventiva
Por Staff| Due Laser | 2023
I. Frequência das limpezas; II. Limpeza interior da máquina; III. Limpeza dos espelhos; IV. Limpeza da lente; V. Limpeza lente tubo laser; VI. Limpeza cooler canhão e exaustor.
Manutenção - O que acontece se o proibido PVC for utilizado?
Por Eduardo Barella| Due Laser | 2023
Os materiais compostos por PVC são proibidos de serem cortados em um Laser CNC. Este artigo explica por quê, ensina como identificar se o material tem PVC na composição e mostra o que acontece com a máquina se este material proibido for utilizado.
Modelos 3D (3D Models)
3D Models - Thingiverse
By UltiMaker | Last acess Dez 2023
Diversos modelos 3D em formato .stl disponíveis.
3D Models - Printables
By Prusa | Last acess Dez 2023
Diversos modelos 3D em formato .stl disponíveis.
3D Models - Pinshape
By Staff | Last acess Dez 2023
Uma grande seleção de arquivos STL premium (pagos) e gratuitos da comunidade Pinshape, que reúne mais de 70.000 criadores e designers, prontos para baixar e imprimir. Segundo o portal: "encontre algo que possa ser impresso em 3D ou venda/compartilhe seus designs hoje mesmo!"
3D Models - Cults 3D
By Staff | Last acess Dez 2023
Uma grande seleção de arquivos STL pagos e gratuitos da comunidade Cults 3D, que reúne mais de 70.000 criadores e designers, prontos para baixar e imprimir. Segundo o portal: "encontre algo que possa ser impresso em 3D ou venda/compartilhe seus designs hoje mesmo!"
3D Models - Youmagine
By Staff | Last acess Dez 2023
Browse through over 19,000 open designs that are ready to print.
3D Models - Turbosquid
By Staff | Last acess Fev 2024
Free 3D Models Available for Download. Files available in all major formats - max, fbx, obj, c4d, maya.
3D Models - Free3D
By Staff | Last acess Fev 2024
Modelos 3D gratuitos e modelos 3D para uso comercial pagos.
3D Models - 3D Warehouse
By Staff | Last acess Fev 2024
3D Warehouse is a website of searchable, pre-made 3D models that works seamlessly with SketchUp. 3D Warehouse is a resource and online community for anyone who creates or uses 3D models.
3D Models - 3D Export
By Staff | Last acess Fev 2024
Mais de 59 mil Modelos 3D sem royalties. Permite conversão para os seguintes formatos: si. .c4d, .dae, .fbx, .max, .obj, .3ds, .blend, .wrl, .mb, .lwo, .dxf e outros.
3D Models - Poly Cam Models
By Staff | Last acess Fev 2024
Mais de 59 mil Modelos 3D sem royalties. Permite conversão para os seguintes formatos: si. .c4d, .dae, .fbx, .max, .obj, .3ds, .blend, .wrl, .mb, .lwo, .dxf e outros.
3D Models - cgtrader Models
By Staff | Last acess Fev 2024
Professional 3D models ready to be printed at home with desktop FDM or industrial SLS 3D printers, available in many industry formats including OBJ, STL, WRL. If you are 3D printing hobbyist, maker, educator or business prototyping by 3D-printing, our home decorations, trendy gadget accessories, eye-catching fashion pieces, unique jewelry, mechanical parts, and variety of miniatures will surely give you an inspiration boost.
3D Models - Thangs Models
By Staff | Last acess Fev 2024
Exclusive 3D models models, from several designers
Modelos de Teste
Test - #3DBenchy
By Steeveeet | Printables Last Acess Dec 2023
#3DBenchy is a 3D model specifically designed for testing and benchmarking 3D printers. It is a small recognizable object that you can download for free, make and share.
Test - *NANO* All In One 3D printer test
By Steeveeet | Printables Last Acess Dec 2023
Want to quickly check that your new slicer settings are worse than before? This should do the trick!
Test - Low-Poly Bulbasaur
By flowalistik | Ultimaker Thingiverse Last Acess Dec 2023
Want to quickly check that your new slicer settings are worse than before? This should do the trick!
Test - Low-Poly Charmander
By flowalistik | Ultimaker Thingiverse Last Acess Dec 2023
Want to quickly check that your new slicer settings are worse than before? This should do the trick!
Test - Cute Stylized Dinosaur Toy
By BMoArtist @BMoArtist | Printables Last Acess Dec 2023
Want to quickly check that your new slicer settings are worse than before? This should do the trick!
Test - All In One 3D Printer Test
By trevormbell | UltiMaker Thingverse January 18, 2021
This all-in-one 3D printer test is exactly what it says it is! Overhangs, bridges, stringing, extrusion, temperature, belt tension – this model tests them all. If you want to test your printer on multiple layers (pun intended), be sure to try this torture test!
Test - Octagon
By ctrlV | UltiMaker Thingverse February 23, 2016
This eight-sided calibration test has an empty center and devotes each side to a few specific 3D printing challenges. A total of 21 different elements are tested including negative space (indentations), dimensional accuracy, overhangs, warping, and spikes (sharp points).
Test - XYZ 20mm Calibration Cube
By iDig3Dprinting | UltiMaker Thingverse January 19, 2016
This calibration cube is a simple, fast, and easy model to put your printer to the test. Its primary goal is to help you dial in your printer’s dimensional accuracy by tweaking its axes’ steps per mm. But you can also test temperature, extrusion, and vibration.
Test - Cali Cat - The Calibration Cat
By Dezign | UltiMaker Thingverse May 06, 2016
Cali Cat (shortened from the Calibration Cat) is a simple and adorable model that tests your printer’s dimensional accuracy, overhangs, detail, bridging, extrusion, and vibration in under an hour! Designed for initial calibration, this cat will help you achieve purr-fect prints in no time at all.
Test - MatterHackers' Mascot Phil A Ment
By MatterHackers | UltiMaker Thingverse September 28, 2017
The smallest and largest recorded prints are 5- and 1,397-mm tall, so scaling this test print should be no trouble. You can even choose from several versions of Phil including models optimized for resin and even a Santa Phil!
Test - 3d Test Print
By Logan | Sketchup 3dWarehouse May 06, 2016
Just a test print from sketchup.
GUIAS E NORMAS
Design Guidelines - Design for Additive Manufacturing
By Staff | Materialise | Last acess Dec 2023
To get the full benefits of 3D printing, you need to design intentionally for the technology. Unlock the maximum potential of your applications with our design for additive manufacturing resources. This design guidelines gives tricks, and best practices to get you off to a solid start. If you’ve been wondering whether a material allows for interlocking parts or embossing, or if you just want to avoid common design mistakes, check out our handy design guides.
Norma - ABNT NBR ISO/ASTM 52900:2018
Manufatura Aditiva - Princípios Gerais - Terminologia
Este Documento estabelece e define os termos utilizados na tecnologia de manufatura aditiva (MA), que aplica o princípio de modelagem aditiva e, assim, cria geometrias 3D físicas por adição sucessiva de material. Comitê Técnico : ABNT/CEE-261 Manufatura Aditiva. Data de Publicação : 13/11/2018.
Norma - ABNT NBR ISO/ASTM 52910:2021
Manufatura aditiva - Projetos - Requisitos, diretrizes e recomendações
Este Documento contém requisitos, diretrizes e recomendações para o uso da manufatura aditiva (MA) nos projetos de produtos. Comitê Técnico : ABNT/CEE-261 Manufatura Aditiva.
Norma - ABNT NBR ISO/ASTM 52911-1:2021
Manufatura aditiva - Projeto. Parte 1: Fusão em leito de pó de metais a laser
Este Documento especifica as características da fusão em leito de pó de metais a laser (PBF-LB/M) e fornece recomendações detalhadas de projeto. Data de Publicação : 20/10/2021. Comitê Técnico : ABNT/CEE-261 Manufatura Aditiva.
Norma - ABNT NBR ISO/ASTM 52915:2020
Manufatura aditiva - Projeto. Parte 1: Fusão em leito de pó de metais a laser
Especificação do Formato de Arquivo para Manufatura Aditiva (AMF) Versão 1.2. Data de Publicação : 27/03/2020. Comitê Técnico : ABNT/CEE-261 Manufatura Aditiva.
ASSOCIAÇÕES, CONSÓRCIOS, PARCERIAS, ALIANÇAS E COMUNIDADES
3MF Consortium - The 3MF Consortium is an industry association formed to develop and promote a new full-fidelity file format for 3D printing/additive manufacturing, known as the 3D Manufacturing Format (3MF). This consortium came together to rectify the limitations of the existing file formats used in 3D printing, providing a standardized, more capable format that could handle the full range of additive manufacturing technologies from prototyping to production. The 3D Manufacturing Format (3MF) is a file format designed to allow design applications to send full-fidelity 3D models for additive manufacturing to other applications, platforms, services, and additive manufacturing hardware. The primary goal behind the creation of the 3MF file format is to establish a new standard for additive manufacturing which addresses the shortcomings and complexities of existing file formats, thereby making the various processes reliable, repeatable and scaleable through prototyping to production.
ASTM Committee F42 on Additive Manufacturing Technologies was formed in 2009. F42 meets twice a year, usually in the Spring and Fall (US & non-US, respectively), with about 150+ members attending two days of technical meetings. The Committee, with a current membership in excess of 1013, has 8 technical subcommittees; all standards developed by F42 are published in the Annual Book of ASTM Standards, Volume 10.04. Information on the F42 subcommittee structure, portfolio of approved standards, and Work Items under development, is available from the List of Subcommittees, Standards and Work Items below. These standards will play a preeminent role in all aspects of additive manufacturing technologies. (Originally "American Society for Testing and Materials",but today ASM is global).
The AliceVision project is supported by the ALICEVISION association, a non-profit organization whose ambition is to democratize 3D digitization technologies from photographs. The association has been created in July 2020 by 14 founding members from the European academic and industry sector, who have been collaborating in the field of 3D computer vision for cultural and creative industries since 2010.
HISTÓRIA DA IMPRESSÃO 3D (3D Printing History)
The complete history of 3D printing
By Staff | Ultimaker | Last Access Dec 2023
While 3D printing is a relatively new technology, its history is deep, varied, and interesting – and, of course, still evolving. Here, we’ll take a brief look at the origins of the technology, its rise in popularity, and use, and what we believe the future holds for it.
History of 3D Printing
By Staff | 3DPrinting Industry | Last Access Jan, 2024
History since the earliest 3D printing technologies that first became visible in the late 1980’s.
Knowledge to the Power of Imagination - The Fabbers Archive
By Staff | Ennex
Home for archive of historic relics of digital fabrication in the Eberly Family Special Collections Library at Pennsylvania State University. “Ennex” is a trademark of Ennex Research Corporation used under license by other related entities.
GLOSSÁRIOS (Glossaries)
Glossary of terms for 3D printing
By Staff | Kent State University
Medical and Biomedical Image Computing and Clinical Images Glossary
By Staff | SLICER
Glossary of 3D Printing Terms
By Staff | NWA 3D
3D-Slicer Documentarion
The Free Beginner’s Guide Glossary.
By Staff | 3DPrinting Industry
RepRap Glossary
By Community | RepRap | 8 November 2021